Henry ヘルプセンター

DPC提出支援ツールのインストール及びチェック作業の進め方について

三條目樹里2025-03-15
  • 初めてデータ提出加算を算定される際はDPC提出支援ツールが必要となります。

    インストール方法・各種ファイル概要・形式チェック手順・エラー修正方法を記載しておりますので、確認しながら作業を行ってください。

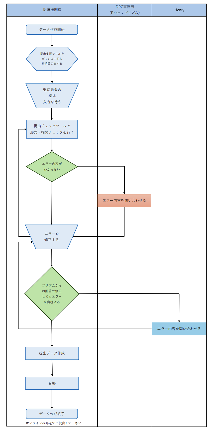
  • 尚、エラーが出て修正方法や修正内容が解らないときは、

    以下のフロー図の通りまずPRRISMに問い合わせ頂き、PRISMからの回答でもエラーが出続ける場合は弊社までお問い合わせください

    PRISM事務局メールアドレス:dpc@prrism.com

  • 匿名化をご検討の医療機関様はPrismより、ID匿名化ツール「Anony-an(アノニャン)」というツールがございますので直接ご連絡ください。

    Anony-an:https://www.prrism.com/solution/system/anonyan/


1-1 動作環境

Henryを使える端末であればどの端末にインストールしていただいても構いません

2-1 2025年度DPCの評価・検証等に係る調査関連情報を開く

  • 年度でページが変わるため注意

2-2 「調査関連ソフト」タブの DPCデータ提出支援ツールVer.1.2.0をクリックする

2-3DPCデータ提出支援ツールを選択

2-4 SQLServer2019 ExpressインストーラーをダウンロードしZipフィアルを展開する

SQLEXP2019.ssi」というフォルダが作成されればOK

2-5 DPCデータ提出支援ツールをダウンロードしZipファイルを展開する

2-6 展開後、セットアップマニュアル通りにインストールを進める


  • 様式1、様式4、EFファイル、KファイルはHenryから対象月を選択して抽出

  • 様式3は院内で毎月変更、追加がないか確認し作成

調査参加病院のうち、調査対象期間中に 1 日でも医科保険で入院料を算定したものについて作成する

対象患者

  • データ提出加算を届出し、試行データ提出月から入院し退院した人

    ※加算前から入院している患者に関しては作成しなくて良い

対象外

  • 医科のレセプトを使用しない自費診療のみ又は医科以外の他保険のみの患者

  • 移植術(例えば腎移植)の場合の臓器提供者(ドナー)

対象外となる患者データを提出しても差し支えない

※入力必須項目資料

2025年度から機能に様式3の入力機能がございますため、別途ファイルのダウンロードは不要でございます。

(参考ページ:2025 年度 DPC データ提出支援ツール(形式チェック機能・様式 3 入力機能)の掲載について

【表示箇所】

自費のみによる出産、健康診断のための入院、労災保険のみの入院等も含め全ての退院症例が対象

対象患者

  • 全ての退院症例が対象(自費のみによる出産、健康診断のための入院、労災保険のみの入院等も含む)

入院患者の医科点数表に基づく出来高による診療報酬の算定範囲、入院料の包括診療項目、及び持参薬等

対象患者

  • 対象月に医科保険(公費単独含む)で入院していた患者全員

  • 労災・公害・その他の除外分と保険分との混在の場合は医科保険部分のみ対象

  • 治験や高度先進の対象患者も調査の対象となる。医科保険部分のみ対象

対象外

  • 自費診療のみの患者

  • 労災・公害・その他保険のみの患者

  • 移植術(例えば腎移植)の場合の臓器提供者はレシピエントに総括する。作成時期に間に合わない場合には不要

対象外となるデータを提出した場合、エラーとして取り扱い修正・再提出が必要

️ 事前にコストカレンダーにコストを入力しておく必要あり

入力が必要なコストとは

外来患者の医科点数表に基づく出来高による診療報酬の算定範囲及び病名情報。

DPC対象病院及びデータ提出加算2、4に係る届出を行っている医療機関のみ作成し、それ以外の医療機関は作成不要。

※ 試行データにおいては提出不要

対象患者

  • 入院外医科保険の対象の全患者

  • 労災・公害・その他の除外分と保険分との混在の場合は医科保険部分のみ対象

  • 治験や高度先進の対象患者も調査の対象となる。医科保険部分のみ対象

対象外

  • 自費診療のみの患者

  • 労災・公害・その他保険のみの患者

対象患者

  • 入院EFファイルと同様

備考

  • Henryから出力する「Kファイル生成用データ」をDPC提出支援ツールの「ファイル取り込み」>「Kファイル生成データ」に読み込ませて作成する。

    (※Henryから生成されるデータはCSVなので、Excelなどで開かずに、ダウンロードしたデータをそのままKファイル生成へ読み込ませる)

    ※試行データでは提出不要

対象患者

  • 対象月にHファイル作成対象病棟に医科保険(公費単独含む)で入院していた患者全員

備考

  • Henryからは出力できないため、外部ソフト(カンゴルー)を利用して看護必要度の入力、Hファイルの出力を行っていただいている

※提出対象病棟(2024年7月1日修正)

マニュアルの手順に沿って形式チェックをかけていく

※マニュアル確認場所 :ツール内のドキュメント(画像参照)またはDPCデータ提出支援ツールの各種マニュアル

3-1 エラーが出たファイルの中身をExcelに貼り付ける

(Excelの1行目を追加してフィルターをつけることをおすすめします)

3-2 エラー内容を確認する

(一番左に書いてある数字がエラーコード)

例: エラーコード 120042W

3-3 単体チェックエラー一覧でエラーコードを探す

  • 相関チェックエラー一覧

  • 単体チェックエラー一覧

※チェックエラー一覧は形式チェック機能ファイルに入ってます

【例】エラーコード 120042W

3-4 A000010 の項目を「3-1 エラーが出たファイルの中身をExcelに貼り付ける」で作成したExcelのF列で探す

3-5 Excel B列の対象患者IDを確認し、Henryカルテで該当項目情報修正する

3-6 エラーを修正したファイルをHenryから出力し、再度形式チェックをかける。

エラーが無くなり提出ファイルが作成されるまで 3-1~3-6 を繰り返す。

<注意点>

形式チェックにエラーがあると相関チェックにもエラーが出る可能性があり、

1 つのファイルを修正すると、別のファイルがエラーになる可能性があります。

全てのファイルで「ファイルの単体事前チェック」を行い、単体チェックエラーを先に全て修正してください。

相関チェックのエラー一覧はエラーの種類毎に最大100行表示されますが、当該エラーの場所(行数)は表示されませんので、院内確認用データ出力先に出力された「エラー確認用データ」で詳細な行数を確認・特定してください。

参考:エラー確認用データ

下記のように末尾にエラー有という名称が含まれたファイルになります。

例)様式名_施設コード_年月_提出回数_エラー有.txt

尚、エラーが出て修正方法や修正内容が解らないときはPRRISMへお問い合わせください

事務局メールアドレス:dpc@prrism.com

※試行データはオンラインによる提出はできません

オンラインによる提出方法について